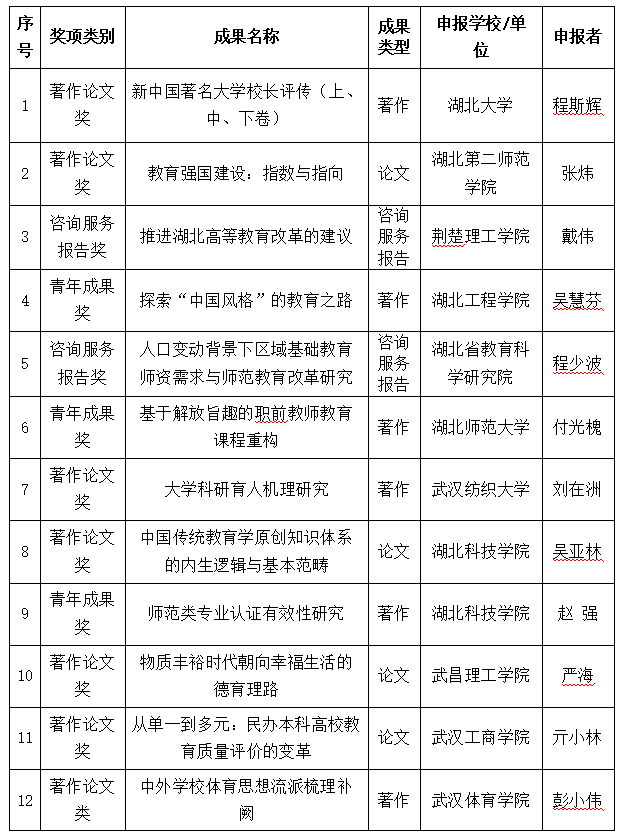
根据《第十届教育部科学研究优秀成果奖(人文社会科学)“教育科学研究”专区实施办法》(下文简称《专区实施办法》)要求,我省限额申报36项。经个人申报、各地(单位)审核推荐、省教科规划办组织专家评审,全国教科规划办初审,现将第十届教育部科学研究优秀成果奖(人文社会科学)“教育科学研究”专区申报拟推荐名单予以二次公示。公示期为12月12日至12月25日。公示期内如有异议,请以电话、书面材料等形式向我办反映,并提供必要的证据材料,以便核实查证。提出异议者,需提供本人有效联系方式。拟推荐名单见下表。




监督电话:027-87325739 027-87371176
湖北省教育科学规划领导小组办公室
2025年12月12日